咨询热线:0731-84839308

联系我们

  • 地   址:长沙市开福区福元西路148号
  • 电   话:0731-84839308、13787230990
  • 联系人:雷宾
  • 手   机:13787230990
  • 网   址:http://www.fangleis.com
  • 邮   箱:785317660@QQ.com
您现在的位置:首页>新闻资讯>技术资讯
化学品仓库建设工程和场所防雷安全隐患排查要求试行标准
发表时间:2025-01-21     阅读次数:     字体:【
图片

、化学品生产或储仓库防雷安全排查基本要求

化学品仓库建设工程和场所所在的生产经营单位是防雷安全隐患排查的责任主体,负责开展防雷安全隐患排查和治理工作。

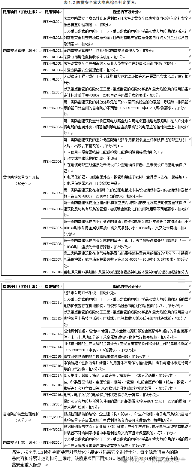
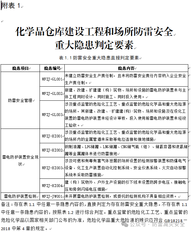
化学品仓库建设工程和场所应建立防雷安全隐患排查工作制度,以防雷安全风险单元为单位,对化学品仓库建设工程和场所开展全覆盖的隐患排查和治理工作。应根据排查出的隐患,按照附表1判定是否存在防雷安全重大隐患。将防雷安全风险等级为极高、高的场所、部位及其管控措施作为隐患排查治理工作的重点。

二、排查方式及内容

化学品仓库建设工程和场所的防雷安全隐患排查方式主要包括:

(一)日常排查:指在生产经营活动中开展的日常性防雷隐患排查;

(二)综合性排查:以防雷安全管理制度制定及执行情况为重点开展的全面检查;

(三)季节性排查:在雷电高发期开展的隐患排查。

各隐患排查方式对应的隐患排查内容应包括但不限于附表2中打“√”的内容。

三、工作程序

(一)制定计划:隐患排查工作开展前应制定计划,明确隐患排查的时间、内容、重点、人员安排等。

(二)实施排查:根据隐患排查计划,组织开展隐患排查,实施排查人员应填写防雷安全隐患排查报告,并及时向防雷安全负责人反馈排查结果。防雷安全隐患排查报告格式参见附表3。

(三)隐患告知:各防雷安全风险单元内排查出的隐患应及时向风险单元内的工作人员通报,重大隐患应立即向主要负责人报告。位于防雷安全风险极高单元内的重大隐患,应立即向属地气象主管机构报告。

(四)隐患整改:对排查出的隐患应立即组织整改,明确隐患整改责任人、整改措施、完成期限等。重大隐患由主要负责人负责组织整改。位于防雷安全风险极高单元内的重大隐患,应制定隐患治理方案,明确治理目标任务、负责治理的机构和人员、采取的方法和措施、治理的时间和要求等内容。

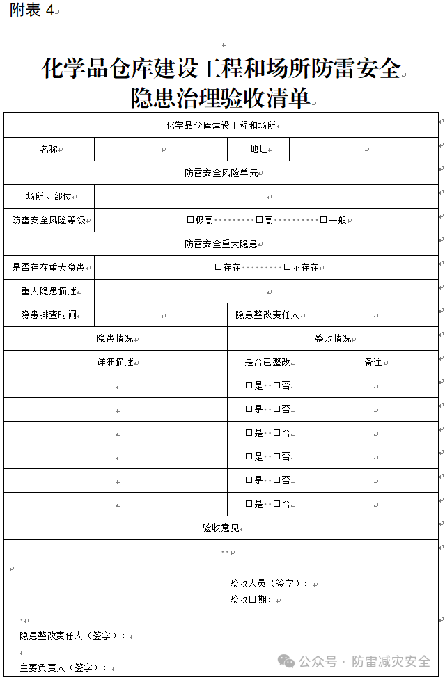
(五)结果验收:已整改的雷电防护装置经雷电防护装置检测机构检测、且检测结论为符合规范要求的,视为隐患整改完成。隐患治理完成后,应组织人员对治理结果进行验收,填写防雷安全隐患治理验收清单。防雷安全隐患治理验收清单见附表4。位于防雷安全极高风险单元内的重大隐患,其整改及验收情况应上报属地气象主管机构。

(六)档案管理:应当建立隐患排查治理台账或数据库,主要内容包括隐患排查计划、防雷安全隐患排查报告、隐患治理验收清单等内容。

、标准的解释

本排查标准由中国气象局政策法规司负责解释,待气象行业标准正式发布后自动失效。

?

附件:1.化学品仓库建设工程和场所防雷安全重大隐患判定要素

?????2.化学品仓库建设工程和场所防雷安全隐患排查方式及内容

?????3.化学品仓库建设工程和场所防雷安全隐患排查报告

?????4.化学品仓库建设工程和场所防雷安全隐患治理验收清单

图片
图片
图片
图片
图片


 
上一篇:中国气象局安委会办公室印发防雷安全领域重大事故隐患判定标准
下一篇:DeepSeek如何看待防雷接地以及防雷行业未来?
Copyright © 2018- 长沙星雷电气设备有限公司  All Rights Reserved.